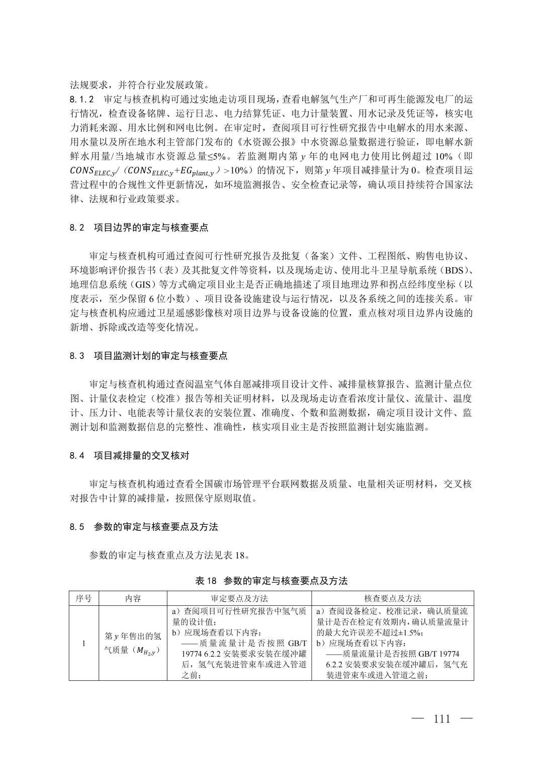
行业新闻
关注 | 生态环境部公开征求《温室气体自愿减排项目方法学 可再生能源电解水制氢》等6项方法学意见
发布时间:2025/10/14 20:25 来源:中国氢能联盟

从我国碳市场整体框架来看,目前主要分为“全国碳市场”与“CCER 市场”两大板块:全国碳市场是面向发电、钢铁等重点控排行业的“强制约市场”,控排企业需按规定持有足额碳配额,配额不足时需通过市场购买补足;CCER 市场则是“自愿参与市场”,企业通过实施减排项目产生的减排量,经审定核查后可形成CCER,既可出售给控排企业抵消全国碳市场的部分配额履约需求,也可直接向有自主减排需求的企业出售。对可再生能源电解水制氢项目(以下简称“绿电制氢项目”)而言,《可再生能源电解水制氢减排方法学》的出台,是明确项目环境价值变现路径、打通绿色价值变现的关键环节。
《可再生能源电解水制氢减排方法学》
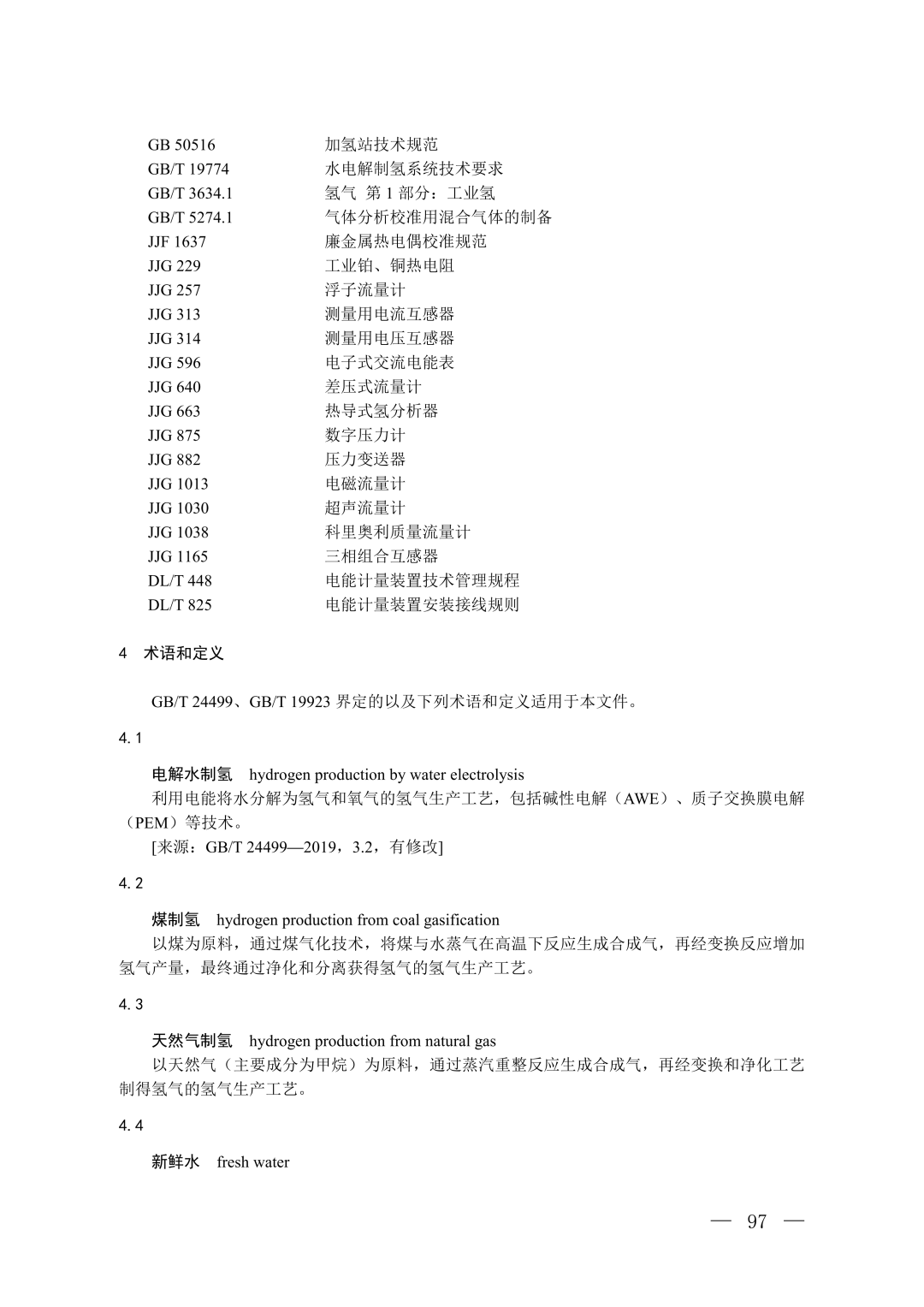
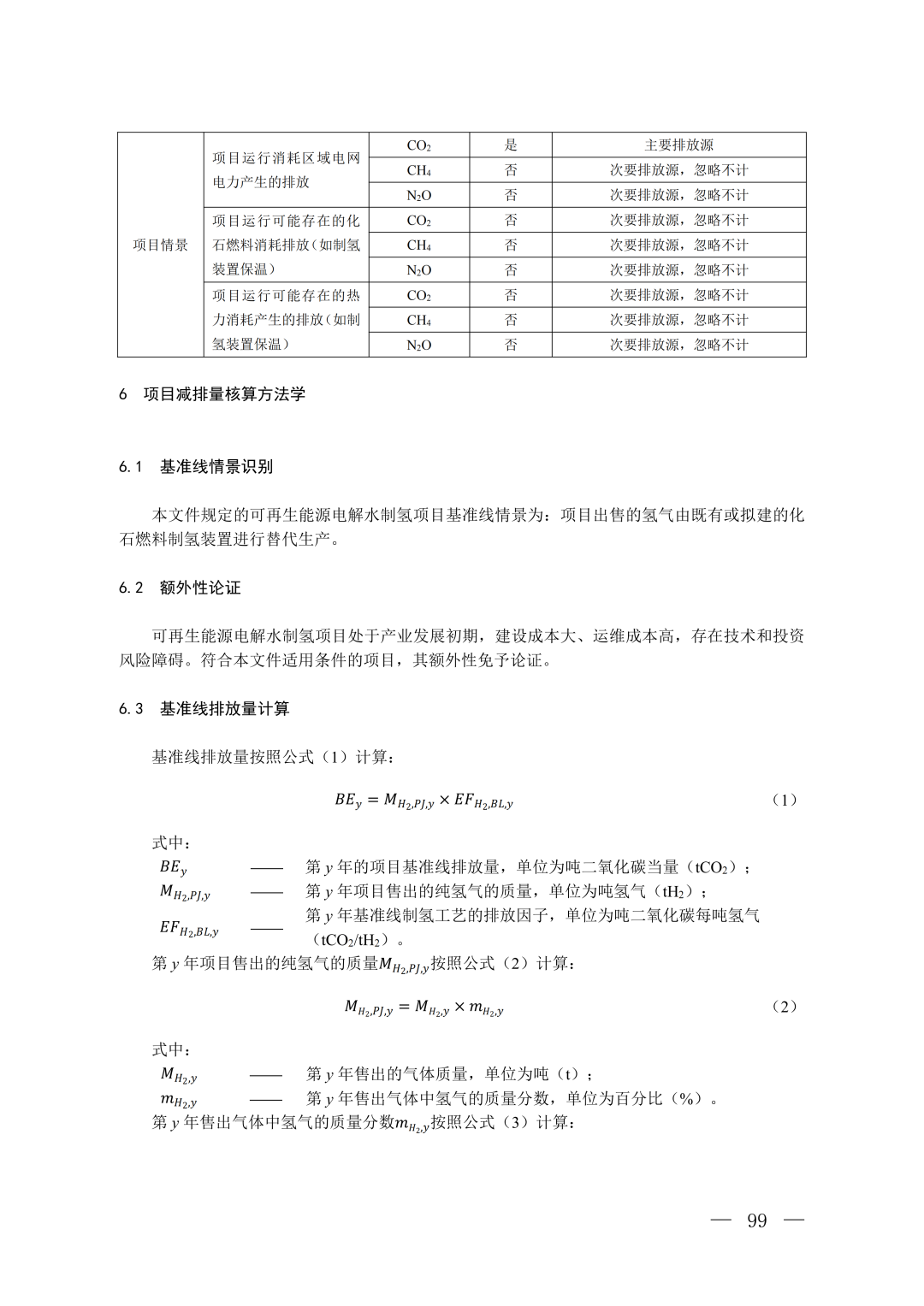
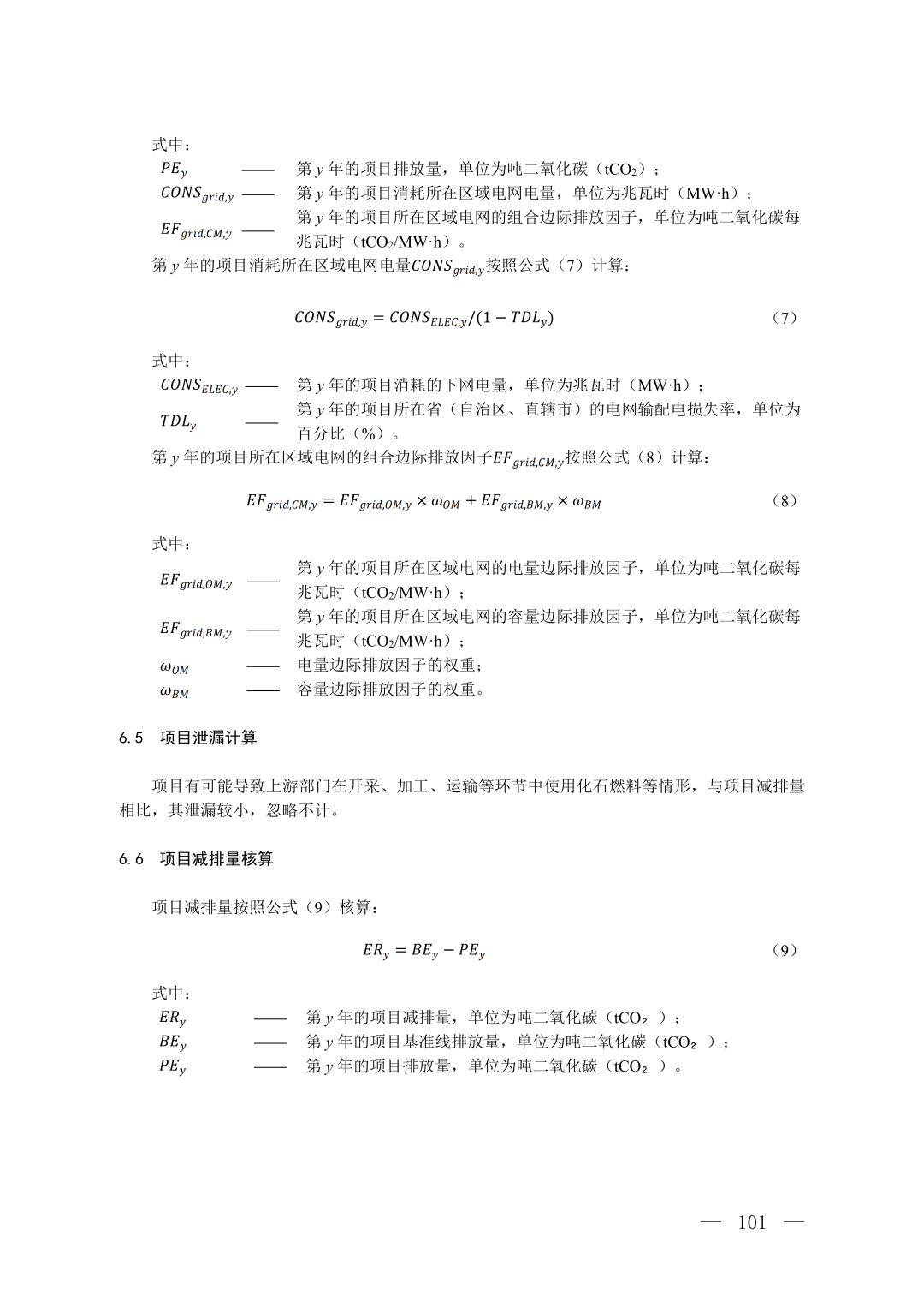
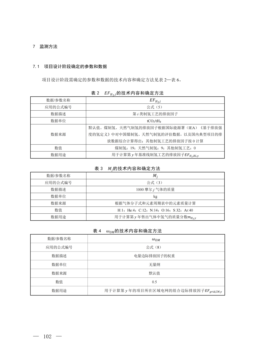
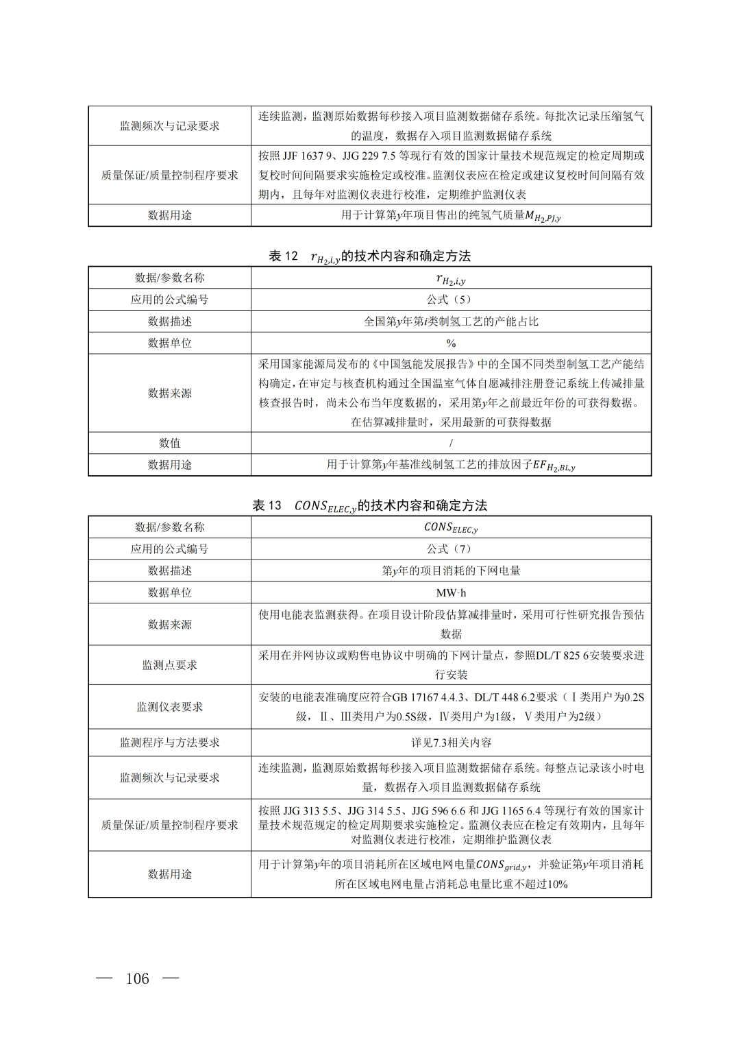
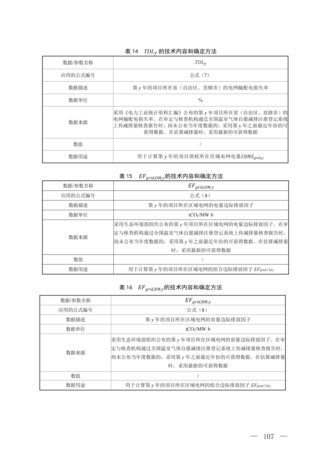
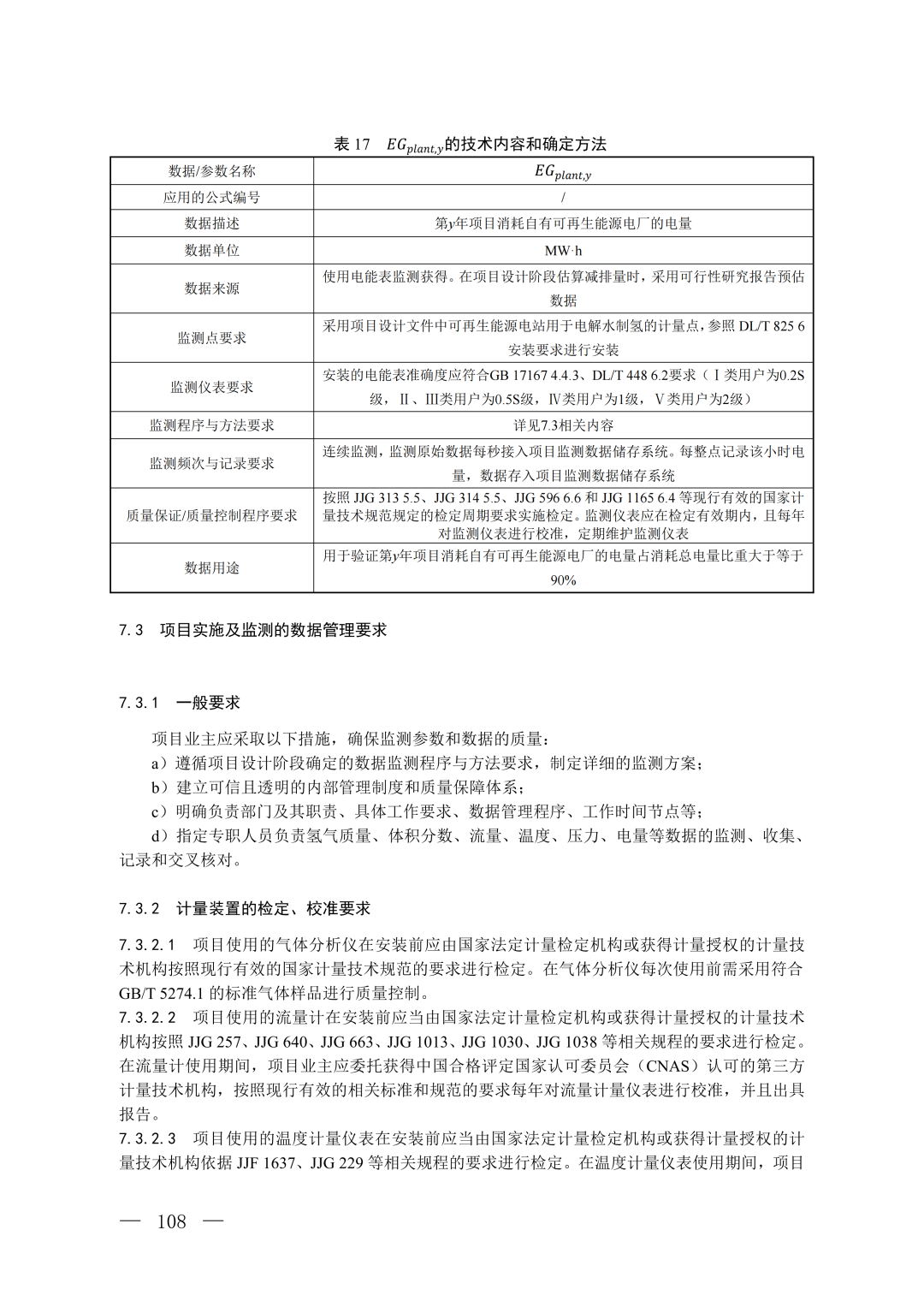
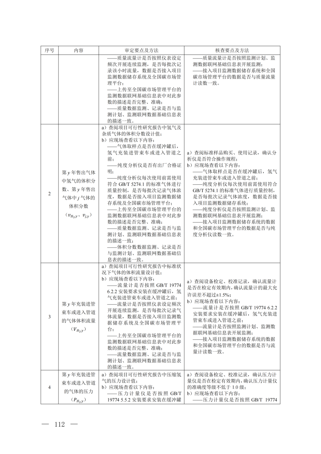
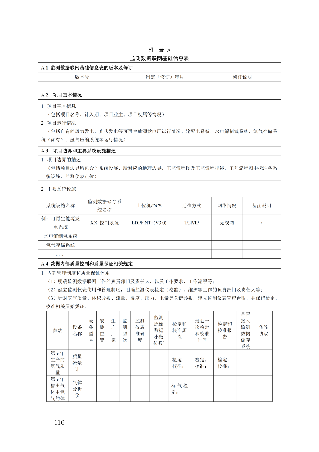
本次发布的《温室气体自愿减排项目方法学 可再生能源电解水制氢(征求意见稿)》共包括9个章节和1个附录,适用于新建的绿电制氢项目,且项目所消耗的电力 90%(含)以上源自自有风电和(或)光伏--这一设置既避免项目投产后对电网消纳造成冲击,也能更明确项目所产氢气的“可再生”属性,且与最新行业标准《清洁低碳氢能评价标准(征求意见稿)》对可再生氢碳足迹的要求相契合。方法学同时也明确核心核算规则:“基准线排放”是传统化石能源制氢的平均碳排放量,是衡量减排效果的“参照标尺”;“项目排放”是项目自身运营的碳排放;两者的差值即是项目最终可申请的 CCER 数量。此外,常规CCER项目需证明减排额外性,即超出常规技术或存在困难,本方法学明确绿电制氢项目可免予额外性论证,旨在支持其从产业发展初期向规模化阶段平稳过渡。
继2023年牵头编制的全球首个同类方法学获联合国批准后,此次《可再生能源电解水制氢方法学》的推进,进一步形成“全球标准引领+国内体系完善”的双重突破,彰显中国在可再生能源制氢碳减排领域的领先地位。该方法学的出台,是可再生能源电解水制氢项目明确项目环境价值变现路径、打通绿色价值变现的关键环节。方法学进一步明确新建的绿电制氢项目所产氢气的“可再生”属性,同时也明确核心核算规则,以及绿电制氢项目可免予额外性论证据等。此次方法学公开征求意见,对绿电制氢项目参与碳市场、实现绿色溢价有极大的推动作用。据估算,到2030年减排量可增加至约6000万吨二氧化碳,按目前的CCER平均价格估算,每年可为行业增加减排价值约45亿元。
原文如下:
▼
温室气体自愿减排项目方法学
可再生能源电解水制氢
(征求意见稿)
-------------------------------
<< 滑动查看下一张图片 >>























