行业新闻
关注|三部门联合印发《关于开展氢能综合应用试点工作的通知》
发布时间:2026/03/17 08:30 来源:中国氢能联盟
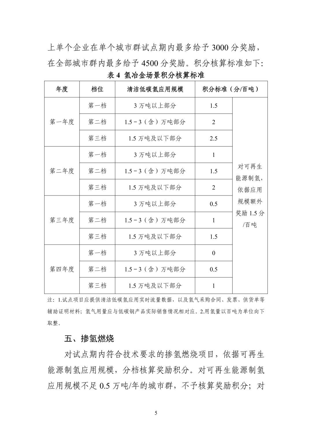
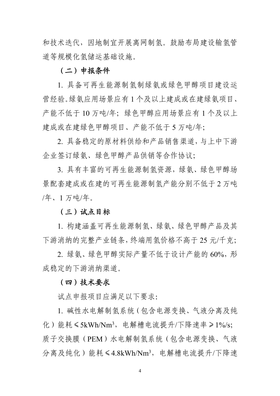
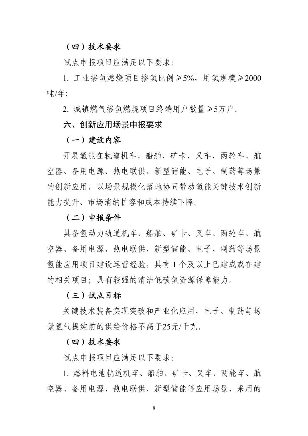
《通知》从总体要求、试点任务、试点申报与遴选、奖励标准、绩效评价和资金拨付、组织实施、监督管理七部分明确试点路径,推出一系列政策举措,为氢能产业从示范探索向规模化、商业化发展注入强劲动能,也为产业链上下游企业带来全新发展机遇。
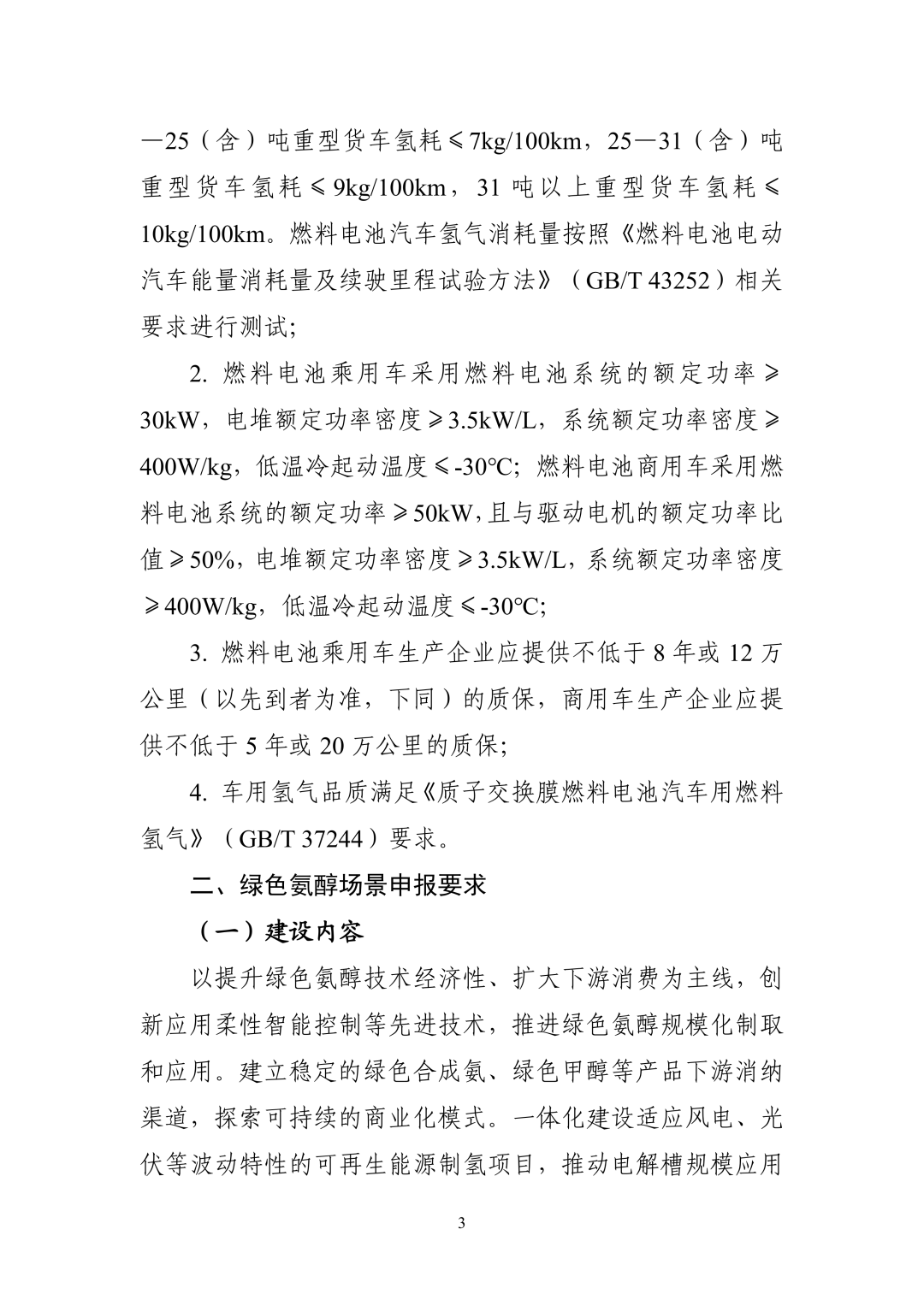
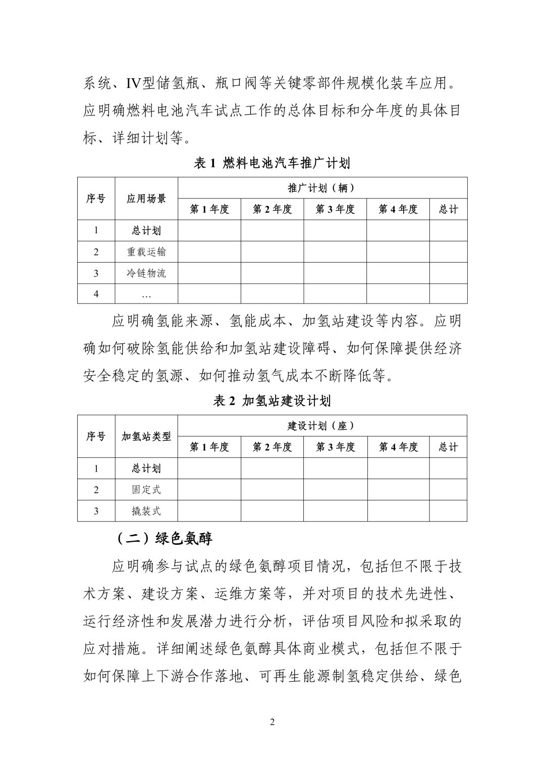
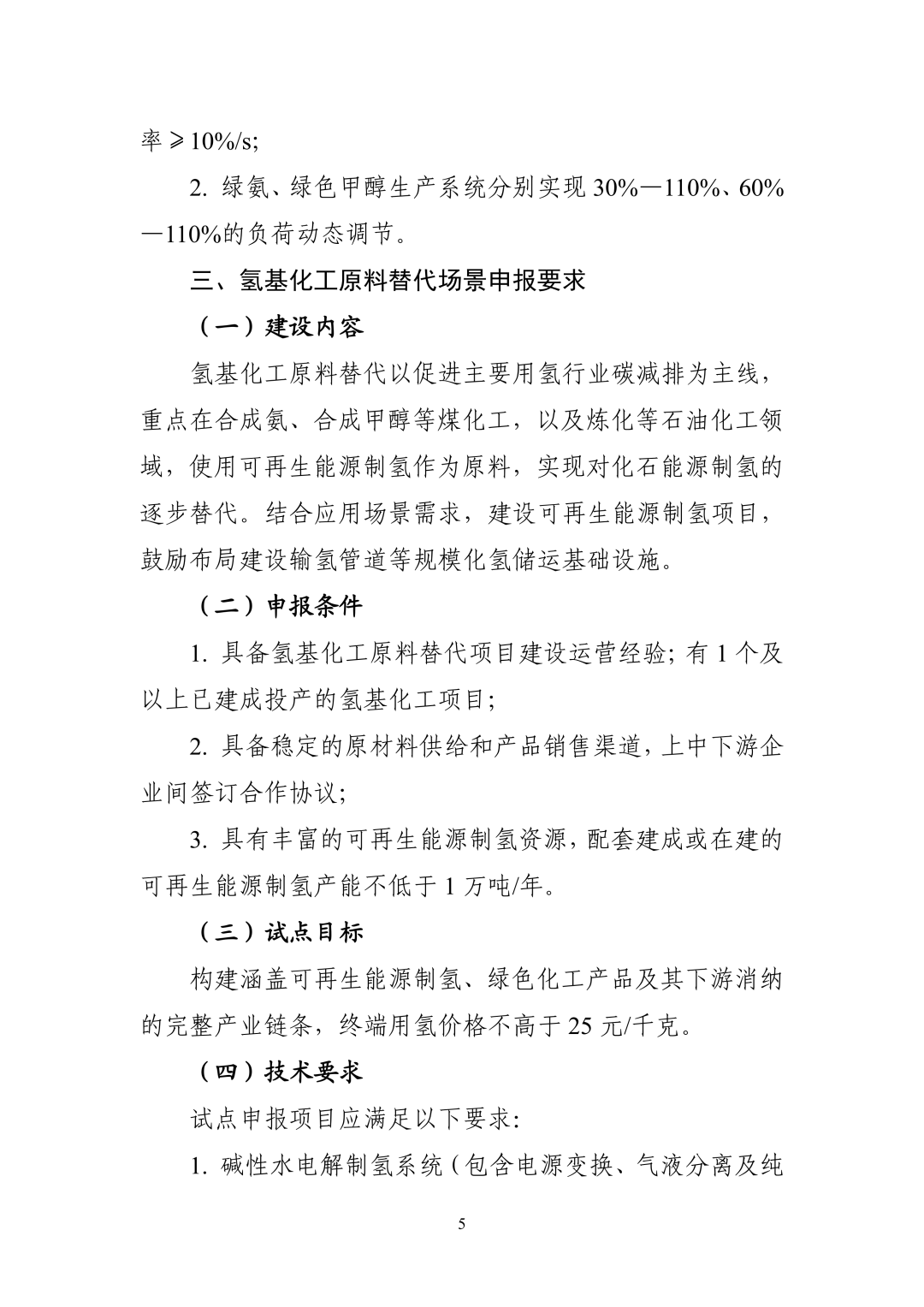
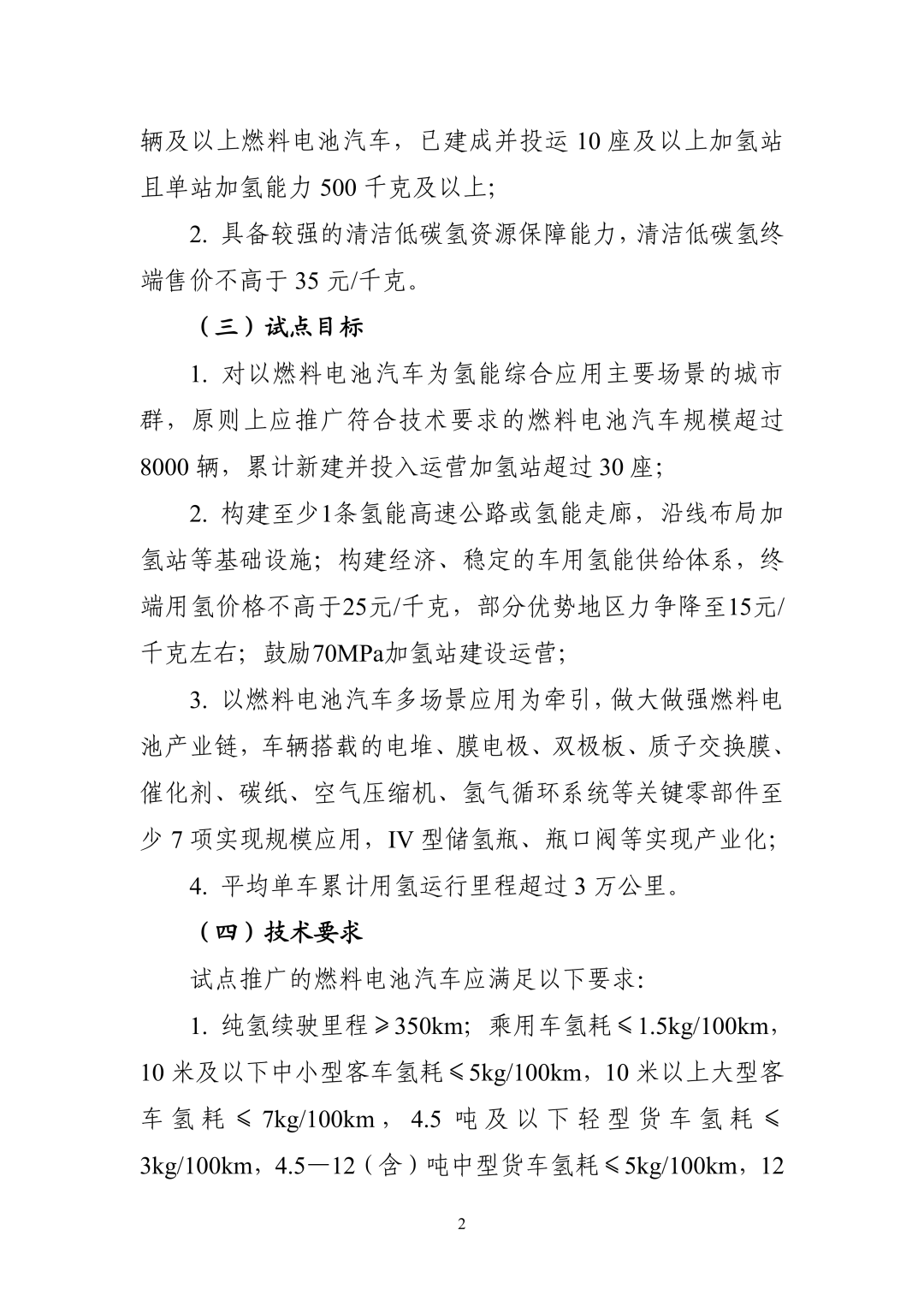
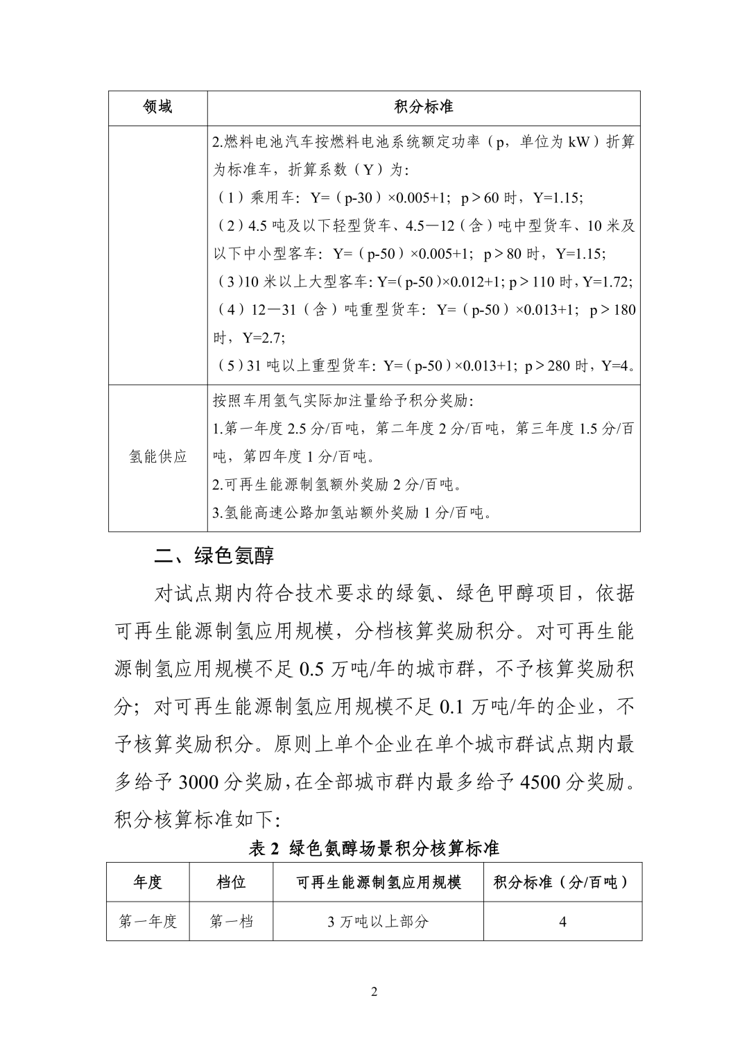
在总体要求部分,《通知》明确提出“到2030年,城市群氢能在多元领域实现规模化应用,终端用氢平均价格降至25元/千克以下,力争在部分优势地区降至15元/千克左右;全国燃料电池汽车保有量较2025年翻一番,力争达到10万辆。”
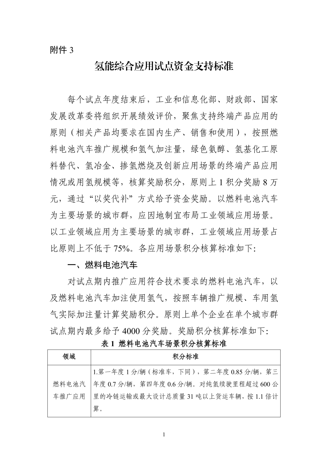
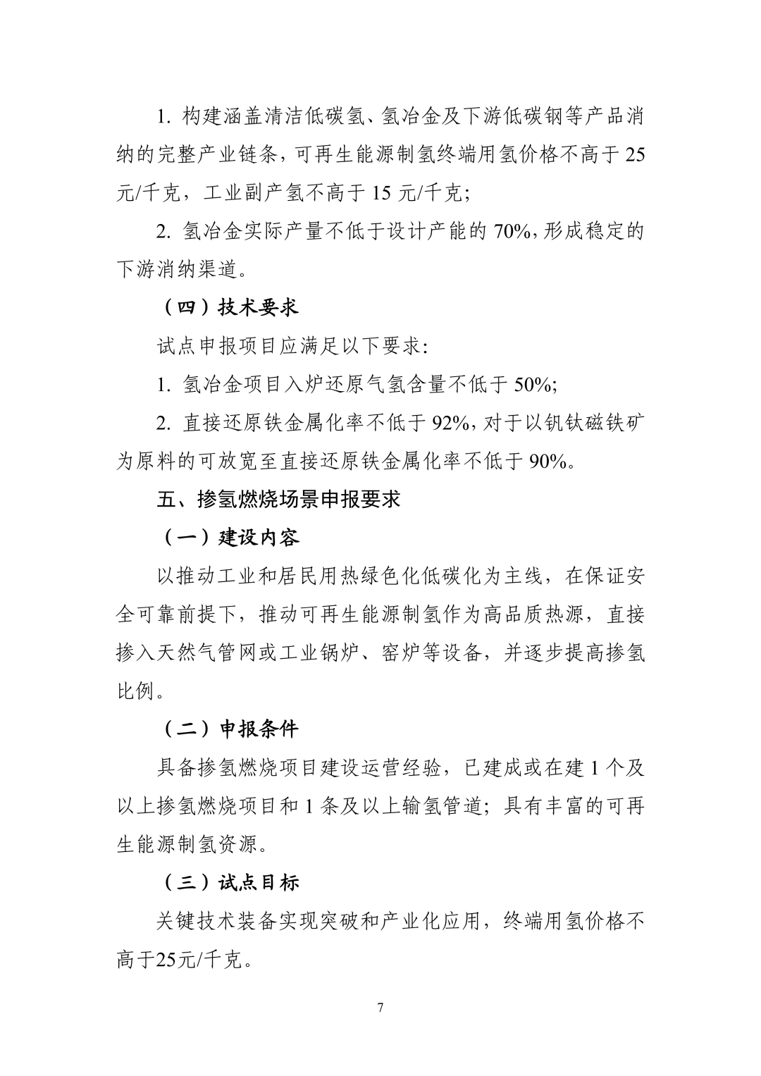
同时,《通知》还提到中央财政将采取“以奖代补”方式,对城市群给予奖励资金支持。奖励标准根据各场景终端产品应用情况或用氢规模分档设置。每个城市群试点期为4年。单个城市群试点期内奖励上限不超过16亿元。奖励资金由地方统筹用于支持氢能综合应用,不得用于平衡预算、偿还政府债务或清理拖欠企业账款等其他用途。各城市群应充分发挥奖励资金效益,切实降低用氢成本,并有效传导至终端产品消纳环节。
相关附件:
▼
氢能综合应用试点
申报要求和基础目标
-------------------------------
<< 滑动查看下一张图片 >>
氢能综合应用试点
工作方案编制大纲
-------------------------------
<< 滑动查看下一张图片 >>
氢能综合应用试点
资金支持标准
-------------------------------
<< 滑动查看下一张图片 >>
