行业新闻
关注 | 工信部等四部门印发《节能装备高质量发展实施方案(2026—2028年)》
发布时间:2026/03/22 22:15 来源:中国氢能联盟

《实施方案》从加快先进节能装备研发推广、扩大节能装备绿色低碳供给、强化节能装备系统耦合匹配、推进节能装备数字化提升、构建产业健康发展环境等5个方面系统作出工作部署,其中有5处内容涉及氢能。
在加快先进节能装备研发推广方面,《实施方案》提出:
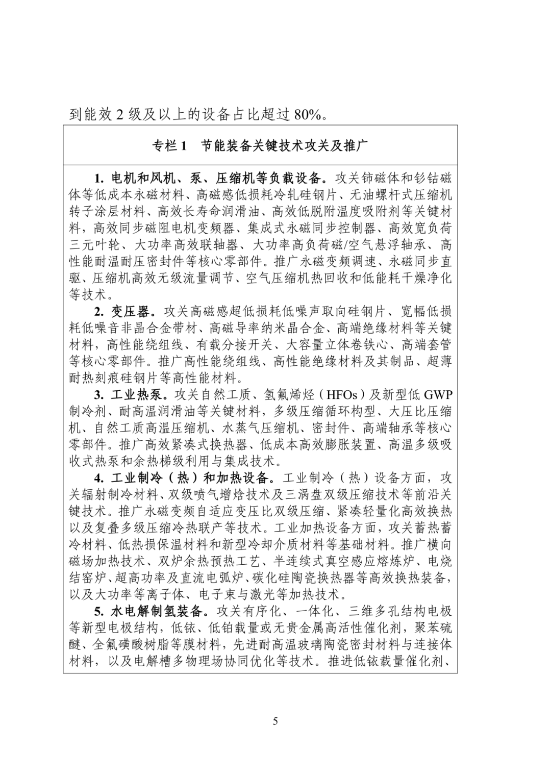
鼓励企业研发高效率、低成本、高性能的水电解制氢装备。推动电极与隔膜等基础材料升级,开发新型电极基体材料与结构,提升电化学活性面积及传质效率,突破长寿命抗腐蚀电极制备工艺,持续攻关低成本、高传导、高稳定性膜材料。优化电解槽内部流场、热场、电场、压力场设计,提高设备均一性,开发先进耐久密封结构与材料。持续提升碱性、质子交换膜电解槽的电解效率,开发应用高响应、宽负荷、非贵金属催化的阴离子交换膜电解槽。到2028年,实现量产水电解制氢装备额定工况下直流电耗低于4.2kWh/Nm³。节能装备关键技术攻关及推广专栏中,关于水电解制氢装备的内容提到,攻关有序化、一体化、三维多孔结构电极等新型电极结构,低铱、低铂载量或无贵金属高活性催化剂,聚苯硫醚、全氟磺酸树脂等膜材料,先进耐高温玻璃陶瓷密封材料与连接体材料,以及电解槽多物理场协同优化等技术。推进低铱载量催化剂、新型复合隔膜、多孔结构膜电极等核心部件,以及阴离子交换膜(AEM)电解槽、差压电解槽、常压方形电解槽等新技术、新产品应用。
在扩大节能装备绿色低碳供给方面,《实施方案》强调:
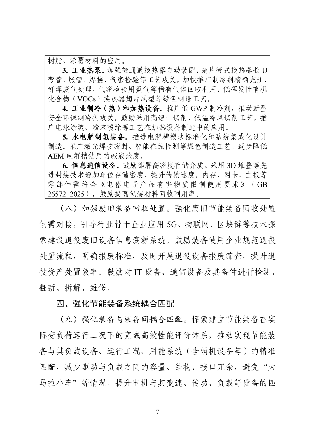
加强产品绿色低碳设计和制造。面向铸造、机加工、焊接、涂装、热处理、电镀等环节,推广精密铸造、增材制造、近净成形、激光表面改性、干式切削、低温等离子清洗、纳米复合电刷镀、热喷涂、微弧氧化等绿色工艺技术,提升绿色制造水平。工业节能装备绿色制造工艺专栏中,关于水电解制氢装备的内容提到,推进电解槽模块标准化和系统集成化设计制造。推广激光焊接密封、智能在线检测等绿色制造工艺。逐步降低AEM电解槽使用的碱液浓度。
在强化节能装备系统耦合匹配方面,《实施方案》指出:
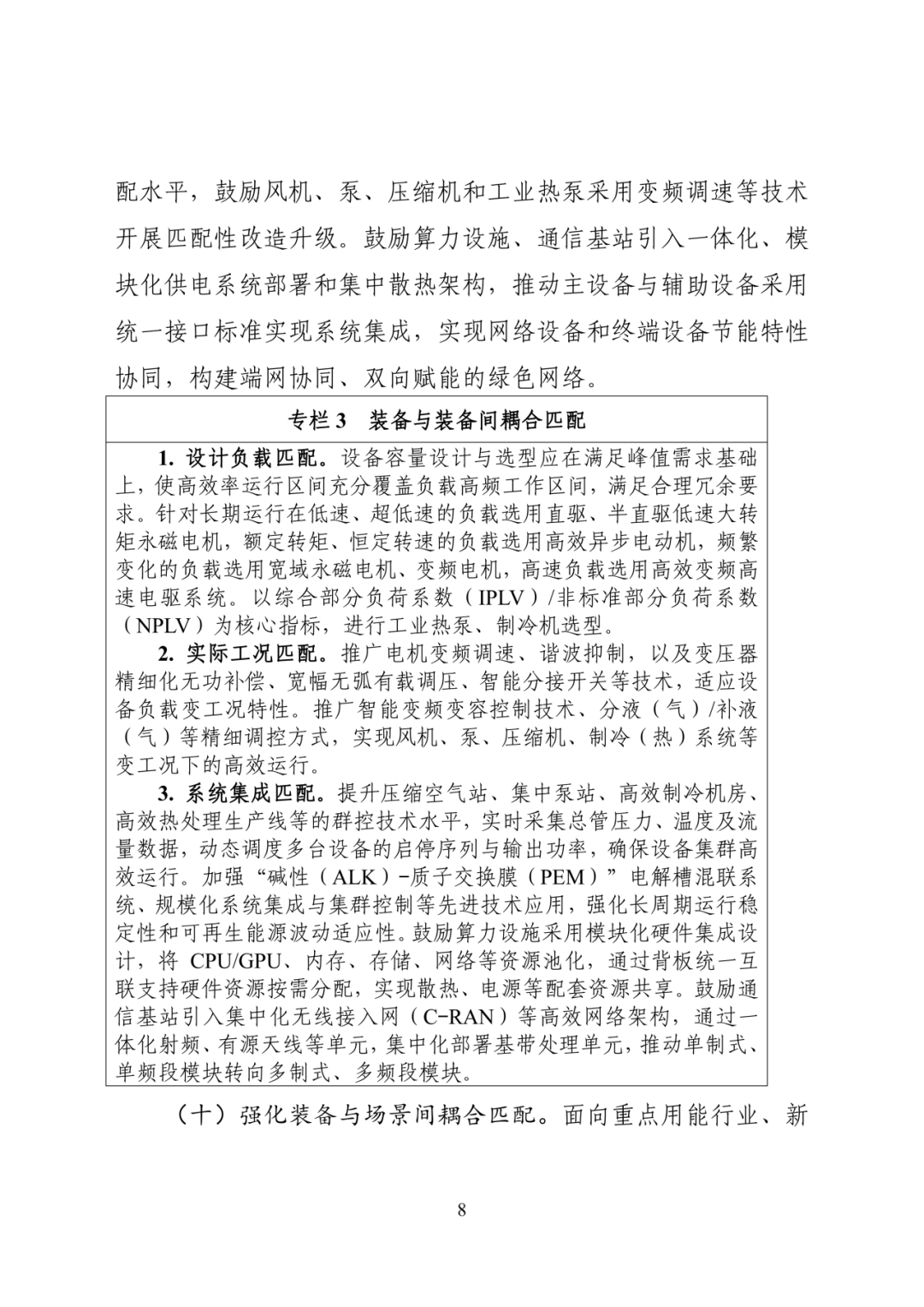
强化装备与装备间耦合匹配。鼓励算力设施、通信基站引入一体化、模块化供电系统部署和集中散热架构,推动主设备与辅助设备采用统一接口标准实现系统集成,实现网络设备和终端设备节能特性协同,构建端网协同、双向赋能的绿色网络。装备与装备间耦合匹配专栏提到,加强“碱性(ALK)-质子交换膜(PEM)”电解槽混联系统、规模化系统集成与集群控制等先进技术应用,强化长周期运行稳定性和可再生能源波动适应性。
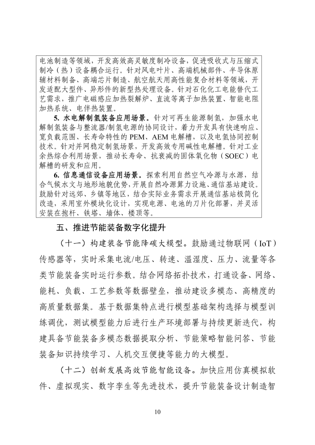
强化装备与场景间耦合匹配。针对可再生能源发电、新能源汽车、大规模氢气制取和储运、航空航天、生物医药、二氧化碳捕集与封存等新兴应用场景,开发专用节能装备。装备与场景间耦合匹配专栏中,关于水电解制氢装备应用场景的内容提到,针对可再生能源制氢,加强水电解制氢装备与整流器/制氢电源的协同设计,着力开发具有快速响应、宽负载范围、长寿命特性的PEM、AEM电解槽,以及电氢协同控制技术。针对并网稳定制氢场景,开发高效专用碱性电解槽。针对工业余热综合利用场景,推动长寿命、抗衰减的固体氧化物(SOEC)电解槽的研发和应用。
在构建产业健康发展环境方面,《实施方案》明确:
完善节能装备标准体系。严格执行电机、变压器、风机、泵、压缩机等重点用能设备能效强制性国家标准,制修订工业热泵、加热设备、水电解制氢装备、通信基站、算力设施等产品能效强制性国家标准,持续提高能效指标要求。健全节能装备绿色低碳设计、制造、检测、运行维护等全产业链条标准体系,推进节能装备碳足迹核算规则标准制定。依据能效强制性国家标准等,持续组织对重点用能设备开展专项节能监察。

相关附件:
▼
节能装备高质量发展
实施方案(2026—2028年)
-------------------------------
<< 滑动查看下一张图片 >>














