行业新闻
关注|五部门联合印发《工业产品绿色设计指南(2026年版)》
发布时间:2026/04/19 20:40 来源:中国氢能联盟

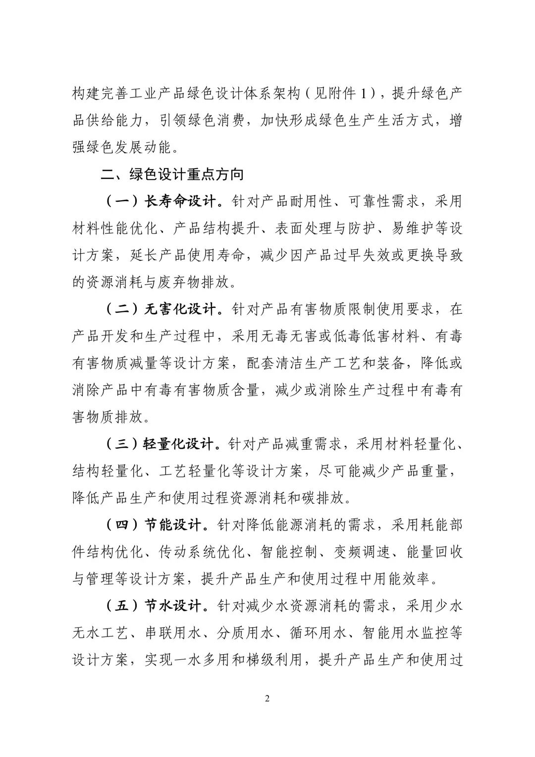
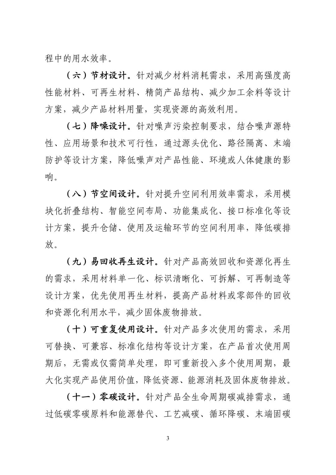
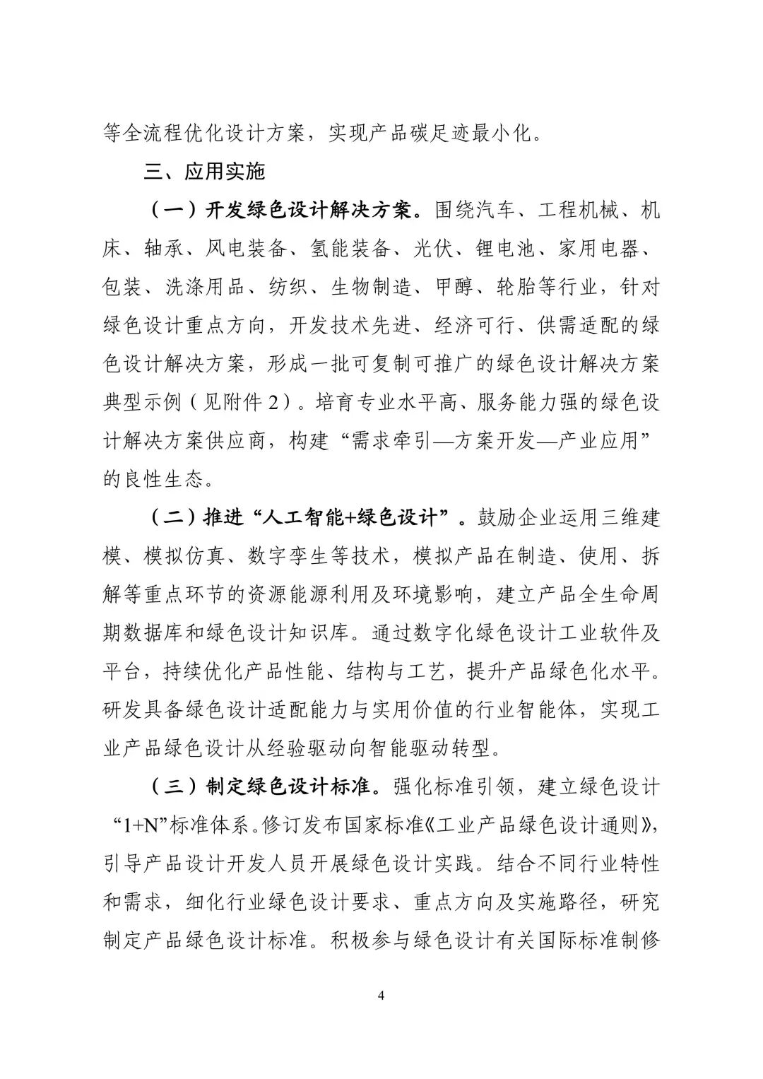
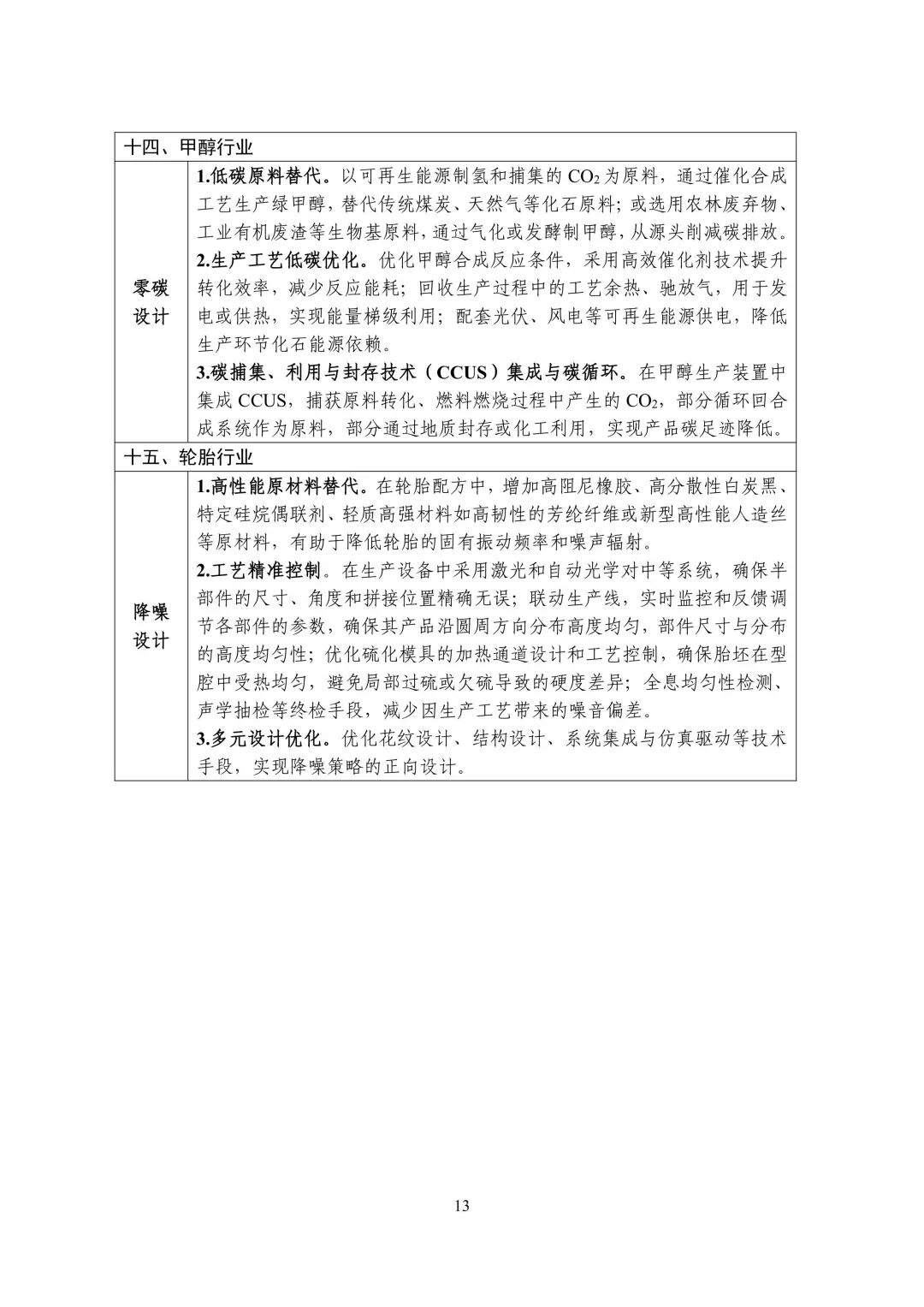
《指南》明确,针对产品全生命周期各环节特点,聚焦长寿命、无害化、轻量化、节能、节水、节材、降噪、节空间、易回收再生、可重复使用、零碳等绿色设计重点方向,结合重点行业需求,开发推广绿色设计解决方案,拓展典型应用场景,构建完善工业产品绿色设计体系架构,提升绿色产品供给能力,引领绿色消费,加快形成绿色生产生活方式,增强绿色发展动能。《指南》共四部分,包括总体要求、绿色设计重点方向、应用实施和组织保障,其中多处内容涉及氢能。
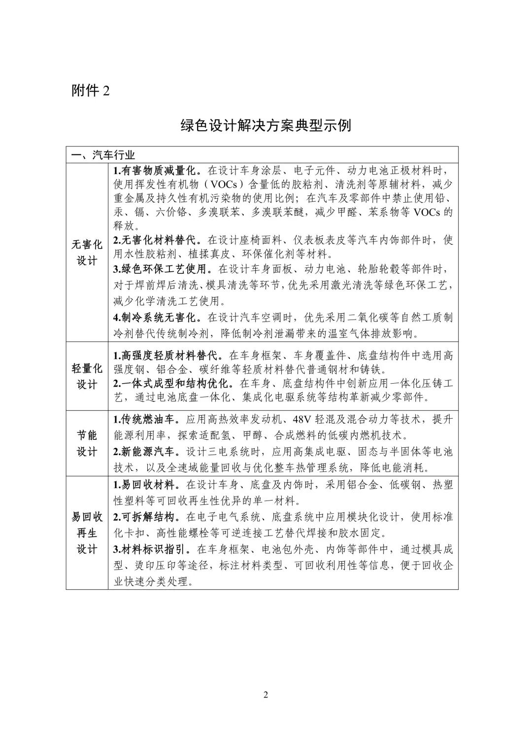
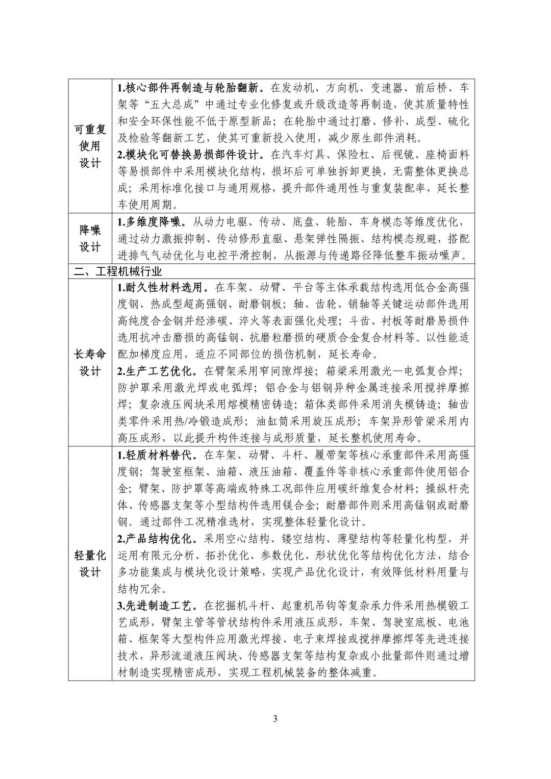
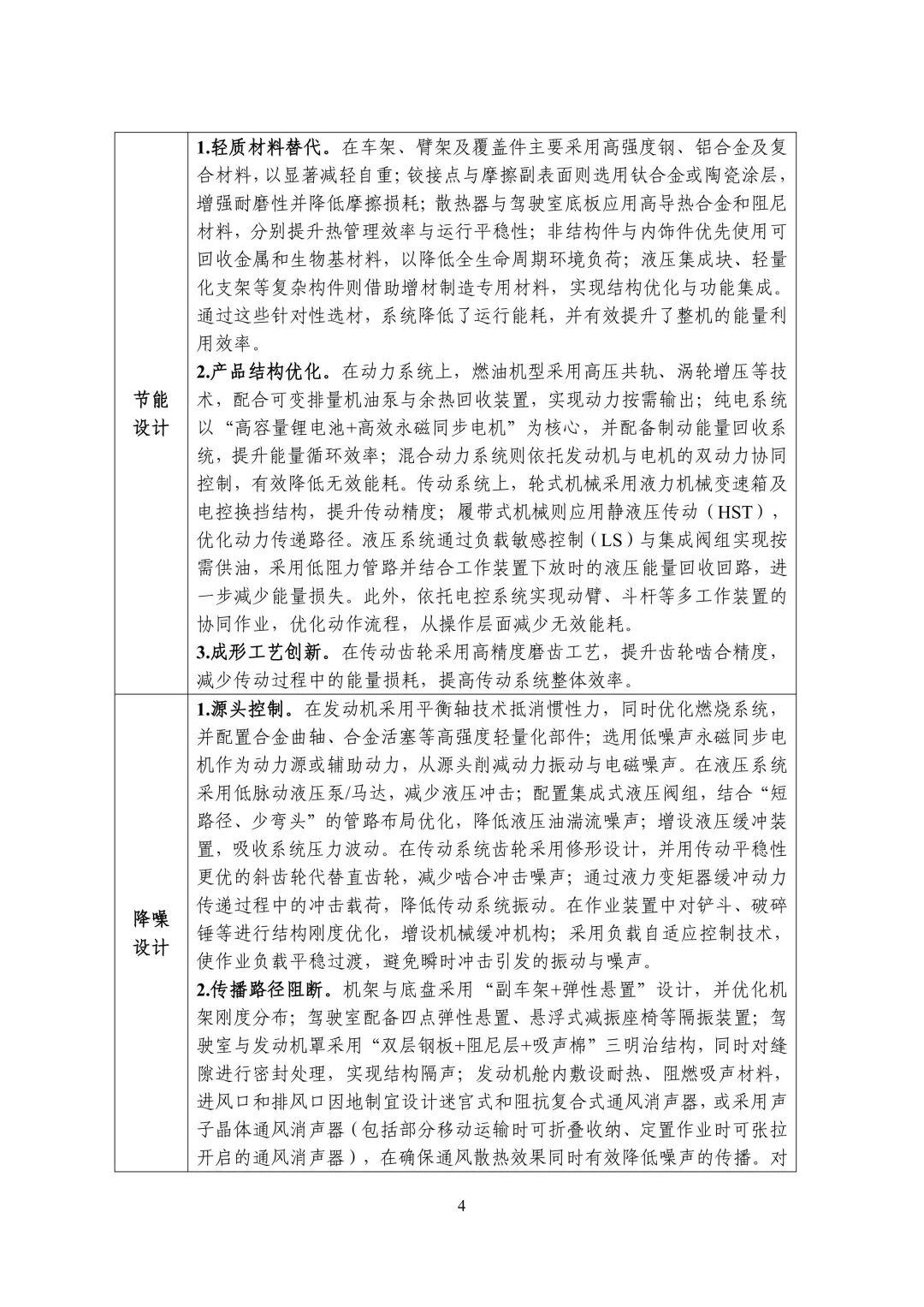
在实施应用部分,《指南》提出,开发绿色设计解决方案。围绕汽车、工程机械、机床、轴承、风电装备、氢能装备、光伏、锂电池、家用电器、包装、洗涤用品、纺织、生物制造、甲醇、轮胎等行业,针对绿色设计重点方向,开发技术先进、经济可行、供需适配的绿色设计解决方案,形成一批可复制可推广的绿色设计解决方案典型示例。
《指南》附件“绿色设计解决方案典型示例”单独将“氢能装备”作为重点行业之一,聚焦长寿设计、轻量化设计、节能设计三大重点方向;在“汽车行业”部分,针对节能设计方向,提出在传统燃油汽车领域,应用高热效率发动机、48V轻混及混合动力等技术,提升能源利用率,探索适配氢、甲醇、合成燃料的低碳内燃机技术;在“甲醇行业”部分,针对零碳设计方向,提出在低碳原料替代方面,以可再生能源制氢和捕集的CO2为原料,通过催化合成工艺生产绿甲醇,替代传统煤炭、天然气等化石原料。
原文如下:
▼
工业产品绿色设计指南
(2026年版)
-------------------------------
<< 滑动查看下一张图片 >>




















